실험 6. "BJT Common Emitter" 증폭기

1. 실험 목적
BJT(바이폴라 접합 트랜지스터) 공통 이미터(Common Emitter, CE) 증폭기의 기본 원리와 동작 메커니즘을 이해한다. 본 실험을 통해 CE 증폭기의 직류 바이어스 해석, 소신호 증폭 특성(전압 이득, 입력 및 출력 임피던스), 그리고 실험을 통해 트랜지스터의 증폭 원리와 바이어스 회로의 중요성을 학습
2. LTSpice 시뮬레이션
측정해야 할 항목 정리 표
아래 표는 NPN 및 PNP형 BJT 공통 이미터 증폭기 시뮬레이션에서 반드시 측정해야 하는 값들을 정리한 것입니다
| DC 바이어스 해석 | 베이스 바이어스 전류 I_BQ | .OP(BIAS) 해석 결과에서 측정 |
| 베이스-이미터 바이어스 전압 V_BEQ | .OP(BIAS) 해석 결과에서 측정 | |
| 컬렉터 바이어스 전류 I_CQ | .OP(BIAS) 해석 결과에서 측정 | |
| 컬렉터-이미터 바이어스 전압 V_CEQ | .OP(BIAS) 해석 결과에서 측정 | |
| 소신호 파라미터 | 위 동작점 전류·전압으로부터 계산 | |
| 시간영역 해석 | 입력 신호 v_S peak-to-peek값 | Cursor Peak/Trough/Mark Label로 측정 |
| 출력 신호 v_O peak-to-peek값 | RL 값별로 각각 측정 | |
| 입력과 출력의 위상 관계 | 시뮬레이션 파형 비교 | |
| 부하저항 RL 별 peak-to-peek값 | RL = 0.51k, 1.0k, 1.5k, 2.0k, 2.4k, 3.0k, 3.6k 별 측정 |
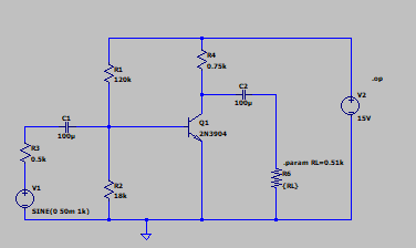
2.1 bias point (.op)


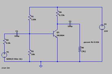
2.2 transient 해석 (.tran 1m)
- 전압을 증폭시킴을 볼 수 있다.


2.3 parametric sweep
- trans
# LtSpice directive
.step param RL list 0.51k 1.0k 1.5k 2.0k 2.4k 3.0k 3.6k

- 버전이 낮아 .op 에서는 한번에 측정할 수 가 없었다.

그래서 그냥 하나하나 다 해봐서 아래 사진은 1.0k 1.5k 2.0k 2.4k 3.0k 3.6k의 측정결과이다.
노드 3의 전압이 커지는 것을 확인할 수 있다.








'전자공학 > 전자회로' 카테고리의 다른 글
| [이론] Common Collector Amplifier (0) | 2025.04.24 |
|---|---|
| [이론] 전압 분배 바이어스 회로, 자기 바이어스 회로 (0) | 2025.04.10 |
| [실험] BJT 전류-전압 특성 실험 (0) | 2025.04.10 |
| [실험] 브릿지전파정류회로와 클리퍼 회로 (0) | 2025.04.01 |
| [실험] PN 접합 다이오드 전류-전압 특성 측정하기 (0) | 2025.03.27 |