실험 7. 공통 컬렉터 증폭기
1. 실험 목적
본 실험은 공통 컬렉터 증폭기(이미터 팔로워)의 기본 특성과 동작 원리를 이해하는 것을 목적으로 한다. 특히 공통 컬렉터 증폭기의 전압 이득이 약 1에 가깝고, 높은 입력 임피던스와 낮은 출력 임피던스 특성을 실험을 통해 확인하고자 한다. 또한 바이어스 회로 설계 방법을 학습하고, 임피던스 정합 및 버퍼링 용도로서의 공통 컬렉터 증폭기의 실용적 응용 가능성을 탐구한다.
2. LTSpice 시뮬레이션
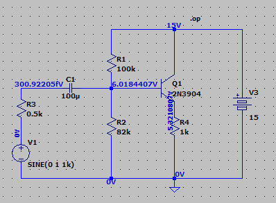
2.1 회로도 입력

2.2 DC 바이어스 해석


| 베이스 바이어스 전류 | I_BQ | 1.642×10−5 A = 16.42 μA |
| 이미터 바이어스 전류 | I_EQ | −0.00532108 A = -5.32 mA (방향 주의) |
| 컬렉터 바이어스 전류 | I_CQ | 0.00530466 A = 5.30 mA |
| 베이스-이미터 바이어스 전압 | V_BEQ | V(n003)−V(n004) = V |
| 컬렉터-이미터 바이어스 전압 | V_CEQ | V(n001)−V(n004)= V |
| g_m | ICQ/VT | 0.205 S |
| r_pi | β/gm | 975.6 Ω ( β =200) |
| r_e | VT/IEQ | 4.87 Ω |
2.3 시뮬레이션 결과
- Analysis type : Time Domain(Transient)


3. 실험 예비 과제
3.1 기본 회로 구성


공통 컬렉터 증폭기는 입력을 베이스(Base) 에 인가하고 출력을 이미터(Emitter) 에서 얻는 구조를 가진다. 컬렉터(Collector) 는 입력과 출력 회로 모두에 공통으로 연결되며, 회로적으로 접지 역할을 수행한다.
기본적인 회로 구성 요소는 다음과 같다.
- 입력 단자: 베이스에 결합 커패시터를 연결한다.
- 출력 단자: 이미터에 결합 커패시터를 연결하여 출력 신호를 전달한다.
- 공통 접지: 컬렉터가 공통 단자로 작동하며, Vcc에 직접 연결된다.
3.2 바이어스 설계의 특이점
공통 컬렉터 증폭기에서는 컬렉터 저항(RC)을 사용하지 않고 컬렉터를 직접 Vcc에 연결하는 것이 일반적이다. 이로 인해 컬렉터 전압 VC는 Vcc와 거의 같아지며, 베이스 전압을 높게 설정하더라도 트랜지스터가 포화 영역에 진입하지 않는다.
바이어스는 저항 R1과 R2를 이용한 전압 분배기 네트워크로 구성하며, 이를 통해 베이스 전압을 안정적으로 설정한다.
3.3 주요 특성 및 성능 분석
| 전압 이득 (Av) | 약 1에 가까우며, Av ≈ 0.9 ~ 1.0 수준이다. 출력 전압은 입력보다 약 0.7V 낮다. |
| 전류 이득 (Ai) | 트랜지스터의 베타(β)에 비례하며, Ai ≈ β + 1로 매우 크다. |
| 위상 특성 | 입력과 출력의 위상이 동일하며 위상 반전이 없다. |
| 입력 임피던스 | 수십 kΩ에서 수백 kΩ 수준으로 매우 높다. |
| 출력 임피던스 | 수 Ω에서 수십 Ω 수준으로 매우 낮다. |
3.4 응용 분야
공통 컬렉터 증폭기는 다음과 같은 응용 분야에 적합하다.
- 임피던스 정합 회로: 고임피던스 소스와 저임피던스 부하 간 연결을 원활하게 한다.
- 버퍼(Buffer) 회로: 신호 소스와 다음 회로 간 전압 전달 중 신호 왜곡 없이 연결한다.
- 회로 절연(DC Isolation): 입력 소스를 부하로부터 전기적으로 분리하여 보호 기능을 수행한다.
- 부하 구동기(Driver): 낮은 저항값 또는 높은 전류를 요구하는 부하를 안정적으로 구동한다.
참고문헌
[1] Sedra, A. S., & Smith, K. C. (2020). Microelectronic Circuits (8th ed.). Oxford University Press. pp. 456-482.
[2] Boylestad, R. L., & Nashelsky, L. (2022). Electronic Devices and Circuit Theory (12th ed.). Pearson Education. pp. 321-345.
[3] Malvino, A., & Bates, D. J. (2018). Electronic Principles (9th ed.). McGraw-Hill Education. pp. 267-289.
[4] Floyd, T. L. (2021). Electronic Devices: Conventional Current Version (10th ed.). Pearson. pp. 412-435.
[5] Horowitz, P., & Hill, W. (2015). The Art of Electronics (3rd ed.). Cambridge University Press. pp. 98-112.
[6] Razavi, B. (2017). Fundamentals of Microelectronics (2nd ed.). Wiley. pp. 234-256.
[7] Neamen, D. A. (2019). Semiconductor Physics and Devices: Basic Principles (4th ed.). McGraw-Hill Education. pp. 345-367.
'Electrical engineering > 전자회로' 카테고리의 다른 글
| [전자회로] Open Collector (0) | 2026.01.22 |
|---|---|
| [이론] Common Emitter Amplifier (BJT) (0) | 2025.04.17 |
| [이론] 전압 분배 바이어스 회로, 자기 바이어스 회로 (0) | 2025.04.10 |
| [실험] BJT 전류-전압 특성 실험 (0) | 2025.04.10 |
| [실험] 브릿지전파정류회로와 클리퍼 회로 (0) | 2025.04.01 |